Introduction
Understanding the complexities of passive activity loss limitations is super important for small businesses trying to navigate the tricky world of tax compliance. With some recent changes in tax regulations—think updates to reporting requirements—small business owners are facing both challenges and opportunities when it comes to managing their tax liabilities effectively. So, how can they take advantage of these insights to optimize their financial strategies and ensure compliance while keeping their tax burden as low as possible?
In this article, we’ll dive into ten key insights that will empower small businesses to navigate the nuances of passive activity loss limitations with confidence. Let’s explore together!
Steinke and Company: Expert Tax Compliance for Passive Activity Loss Limitations
At Steinke and Company, we’re all about providing tailored tax compliance services for small businesses, especially when it comes to understanding and managing passive activity loss limitations. Our team of seasoned professionals is here to make sure you’re in the loop about the ins and outs of tax regulations. This knowledge is crucial for service-oriented businesses that often face challenges and deductions related to passive losses.
Now, with the recent updates to the IRS reporting requirements—where transactions over $600 need to be reported—it’s more important than ever for small businesses and gig economy taxpayers to keep their records straight and know what their obligations are. That’s where we come in! We offer expert guidance that helps you navigate these complexities, ensuring you select the right accounting methods and strategies that not only support your growth but also help lighten your tax load.
For example, we always encourage our clients to maintain accurate records and related expenses. Trust us, this can have a significant impact on your overall tax liability. So, are you ready to take control of your tax situation? Let’s work together to make tax season a breeze!

IRS Form 8582: Key to Reporting Passive Activity Losses
Hey there! Let’s talk about IRS Form 8582, the go-to document for reporting those pesky deficits related to passive activities. This form is super helpful for small businesses under the passive loss limitations in a given tax year. It asks for all sorts of details about those inactive activities, like income and losses, and it’s crucial for keeping things in line with the IRS and tax regulations.
If you’re a small business owner, it’s really important to get the hang of this form. Why? Well, it can maximize deductions and help you make the most of your deductions! So, take a moment to familiarize yourself with it—your wallet will thank you later!

Material Participation: Understanding Its Role in Passive Loss Deductions
Material participation is super important when it comes to figuring out if a taxpayer can snag those deductions. To qualify, taxpayers need to show they’re really engaged in some economic activity—usually by clocking in over 500 hours in a year. This is especially key for small business owners, as the participation directly impacts their ability to benefit from non-active ventures.
Did you know that only about 20% of small business owners consistently hit the threshold? That’s a big deal! This really highlights why material participation is so crucial. Tax pros emphasize that having documentation can back up claims of material participation, and believe me, it can make a huge difference in your tax outcome.
For instance, if you’re a small business owner managing a rental property and you diligently track your hours, the participation could allow you to offset those inactive losses against your other income. That’s a win for your overall tax situation! So, by getting a handle on these requirements, taxpayers can really fine-tune their strategies and stay on the right side of IRS regulations.

Special Allowance for Rental Real Estate: A Key Exception to Passive Loss Rules
Did you know that the IRS offers a unique deduction for rental real estate activities? It’s true! If you qualify, you can subtract up to $25,000 in deductions against your non-active income—provided your modified adjusted gross income (MAGI) is under $100,000. This is a fantastic perk for small business owners and real estate investors, as it helps offset losses that might otherwise be constrained by the passive activity loss limitations.
But here’s the catch: this deduction starts to phase out once your MAGI exceeds $100,000 and is completely gone at $150,000. For example, let’s say you’re a small landlord with $15,000 in rental expenses and $10,000 in rental income. You can use this deduction to significantly lower your taxable income—potentially reducing your tax bill by allowing you to deduct up to $25,000 against your ordinary income.
Understanding the special allowance is really important, especially if you want to save on taxes. It can make a big difference, particularly for those who are actively involved in their rental activities. Many taxpayers recommend keeping your documentation organized and seeking expert advice to make the most of these deductions. And don’t forget about IRS Form 8582! It’s crucial for calculating and reporting non-active activity deficits, so having a handle on the reporting requirements can really help you out.

Passive Loss Limitations: Understanding the Rules and Their Impact
Restrictions on deductions can really hinder taxpayers' ability to offset those pesky deficits from inactive activities against other income because of the limitations. Typically, taxpayers are only able to offset passive income, and any leftover losses? They just sit there, suspended, waiting to be carried forward to future tax years. It’s super important for small business owners to understand the rules because it can seriously affect their overall tax liability.
And hey, while we’re at it, let’s not forget about penalties! Taxpayers need to keep an eye on how these restrictions might interact with those penalties, especially if you're not quite hitting your income targets. So, what’s the expert’s advice? Regularly check in on your non-active activities and tax situation. This can really help boost your financial results and keep those losses at bay!

Exceptions to Passive Activity Loss Rules: What You Need to Know
Hey there, taxpayers! It’s crucial to know that there are some exceptions to the rules that can significantly impact your tax situation. For instance, if you’re a real estate professional, you can actually subtract losses without the usual limits—provided you meet certain criteria, like being actively involved in your rental activities for over 750 hours in a tax year. This means you can treat those rental losses as ordinary losses, which can lead to some pretty sweet tax benefits.
Now, let’s talk about how your level of involvement can also open doors to exceptions. If you’ve got a rental property where guests typically stay for 7 days or less, it might just qualify as an active trade or business. This could mean better tax treatment for you! Tax advisors often stress how vital it is to grasp these exceptions, particularly the real estate professional status, because they can really help fine-tune their tax strategies and snag more deductions.
Did you know that a lot of real estate experts are making the most of these exceptions? They’re using their status to boost their tax situations. Plus, there’s been a lot of buzz lately about the evolving landscape of inactive deduction allowances, which is something every real estate expert should keep an eye on. So, by staying informed and organizing your strategies wisely, you can tackle those non-active setbacks and reduce your overall tax burden. Sounds good, right?

Income Limits for Passive Losses: Key Considerations for Taxpayers
Income thresholds really matter when it comes to figuring out how much you can deduct for those passive losses. If your modified adjusted gross income (MAGI) is $100,000 or less, you can subtract up to $25,000 in passive activity losses from your taxable income.
But here's the catch: if your MAGI falls between $100,000 and $150,000, that deduction starts to phase out. For every $2 you earn over the $100,000 mark, your allowable deduction goes down by $1.
It's a bit of a balancing act, right? Understanding the income limits is crucial for taxpayers, so keep it in mind as you navigate your finances!

Carrying Over Passive Losses: Strategies for Future Tax Years
When inactive deductions pile up beyond inactive earnings, those extra deductions don’t just vanish—they get postponed and carried over to future tax years. This carryover can be a game-changer for managing tax liabilities, especially in relation to and offsetting future passive income. Small businesses can really take advantage of this with a few smart strategies:
- Keep records: It’s super important to maintain meticulous records of those deductions. Not only does this help you stay compliant with the IRS, but it also simplifies tracking potential offsets against future income.
- Develop a forecast: Getting ahead with forecasting means you can predict future income streams and adjust your strategies accordingly. This kind of foresight can lead to some significant tax savings.
- Consult with professionals: Don’t underestimate the value of insights from tax professionals. They can offer tailored strategies for managing your losses and help you spot the best opportunities based on your unique financial situation.
- Look at case studies: Plenty of small businesses have successfully used carried-over dormant deficits. For instance, a small real estate company might carry forward a $40,000 non-operating deficit from one year and apply it to future non-operating gains, significantly reducing their taxable income.
- Strategic Timing: Timing is everything! Knowing when to recognize unearned income can really boost the effectiveness of your tax strategy. By scheduling your revenue recognition wisely, you can maximize the offsetting benefits of those deficits.
By putting these strategies into action, small businesses can not only manage their tax obligations more effectively but also improve their financial health through the smart use of carried-over non-operational deficits, considering the tax implications. So, why not start thinking about how you can implement these tactics in your own business?

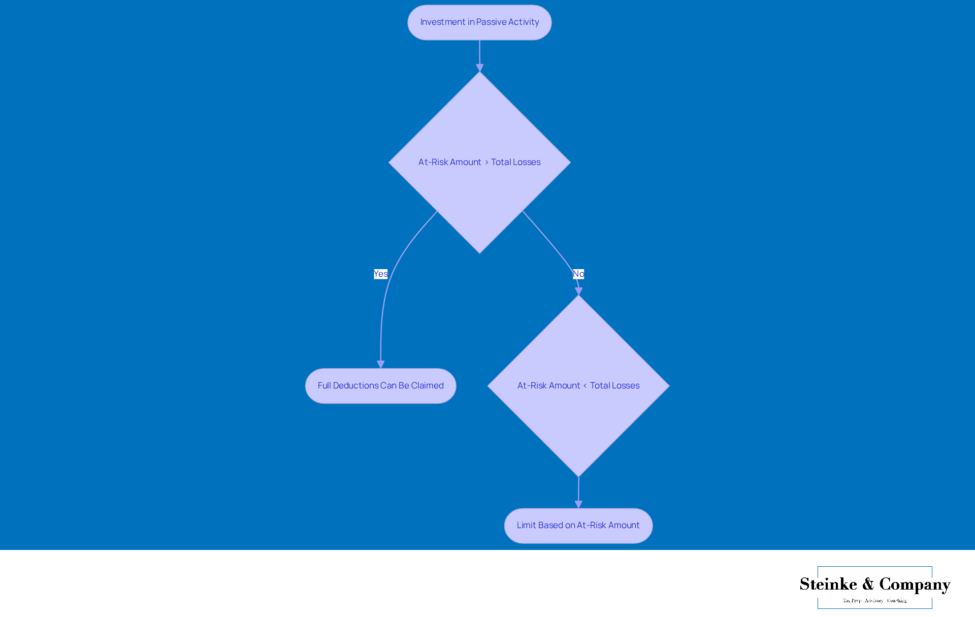
At-Risk Rule for Passive Losses: Navigating the Limitations
The at-risk rule is super important when it comes to figuring out if you can deduct those losses. Essentially, it limits your deductions to the amount you’ve got at risk in the activity. Let’s say your investment in a passive activity takes a nosedive and drops below zero. In that case, you can’t claim deductions that go beyond your at-risk amount. This limitation, known as the at-risk limitation, really hits home for small business owners because it directly affects how they can claim deductions and manage their finances.
Imagine a small business owner who puts $50,000 into a rental property but then faces some setbacks that lower their at-risk amount to $30,000. According to the IRS guidelines, they can only deduct losses up to $30,000, even if their total losses are higher. This example really highlights why it’s crucial to understand these limitations; they can have a major impact on cash flow and tax planning.
Tax pros often stress the importance of keeping meticulous records and staying aware of your at-risk amounts. One expert put it nicely: 'Navigating the at-risk rule requires a clear understanding of your investments and the associated risks. Without this knowledge, taxpayers may miss out on valuable deductions.'
But wait, there’s more! The effects of the at-risk rule go beyond just immediate deductions. For small businesses, the at-risk limitation can make it tricky to offset unused deductions against other income, which complicates overall tax strategies. For instance, if a small business owner has multiple inactive activities, they need to file for each one. This ensures that their losses are properly tracked and documented.
In a nutshell, the at-risk rule is a key player for taxpayers looking to maximize their deductions. By being aware of these limitations and seeking professional advice, they can better navigate the complexities of inactive expense deductions and ultimately improve their financial outcomes.

Minimizing Passive Loss Limitations: Legal Strategies for Taxpayers
If you're a small business owner looking to cut down on passive activity losses, there are some effective strategies. One effective approach is to reorganize your activities to ensure you’re materially participating in your business. This can help you qualify for tax deductions. For example, if you actively manage rental properties, you can take advantage of the special allowance for rental real estate, which lets you offset up to $25,000 in losses against non-passive income—just make sure you meet the necessary criteria!
Income limits are also super important. You’ll want to stay under the $50,000 mark in investment earnings because going over that can reduce your small business deduction by $5 for every extra dollar you earn. This really highlights the need for careful planning, especially with all the recent changes in tax benefits following the end of COVID-19 relief measures. Many small business owners are now facing smaller tax refunds and need to adjust their strategies.
Tax consultants often suggest that regular meetings can lead to tailored strategies that not only tackle those pesky inactive setbacks but also boost your overall financial health. For instance, strategies that include regular check-ins and strategic planning sessions designed just for your goals. Some savvy small business owners have successfully reorganized their operations to ensure they’re actively involved in the process. By putting these strategies into action and tapping into expert advice, you can better manage the limitations and really optimize your tax outcomes.
So, what steps will you take to enhance your tax strategy?

Conclusion
Understanding passive activity loss limitations is super important for small businesses looking to optimize their tax strategies. This article breaks down the key components of these limitations and what they mean for you, highlighting why informed tax planning and compliance are essential. By getting a handle on passive activity losses, small business owners can navigate their tax obligations more effectively and even lower their overall tax burden.
So, what should you keep in mind? First off, maintaining accurate records is crucial. Also, be sure to familiarize yourself with IRS Form 8582 for reporting losses. And don’t forget about material participation—it plays a big role in claiming those deductions! There are also some exceptions, like the special allowance for rental real estate and the at-risk rule, which can help you maximize your tax benefits. With a proactive approach and some expert guidance, you can manage your passive activity losses and make the most of available deductions.
Ultimately, we encourage small business owners to take charge of their tax situations by staying informed and considering professional tax compliance services. By putting these strategies into action, you can boost your financial health and avoid leaving potential savings on the table. Remember, the tax landscape is always changing, so it’s crucial to stay vigilant and adaptable in your quest for effective tax management.
Frequently Asked Questions
What services does Steinke and Company offer for small businesses?
Steinke and Company provides tailored tax compliance solutions, focusing on understanding and managing passive activity loss limitations. They offer proactive tax planning services to help businesses navigate tax complexities and select appropriate accounting methods.
Why is it important for small businesses to understand passive activity loss limitations?
Understanding passive activity loss limitations is crucial for service-oriented businesses as it directly impacts tax reporting and deductions. Proper knowledge can help businesses manage their tax obligations and minimize their overall tax liability.
What are the recent changes to the 1099-K reporting requirements?
The recent updates to the 1099-K reporting requirements stipulate that transactions over $600 need to be reported, making it essential for small businesses and gig economy taxpayers to maintain accurate records of their income and expenses.
What is IRS Form 8582, and why is it important?
IRS Form 8582 is used to report passive activity losses. It helps taxpayers determine how much non-operating deductions they can claim under the passive activity loss limitation, making it crucial for maximizing deductions and avoiding penalties.
What is material participation, and how does it affect passive loss deductions?
Material participation refers to the level of engagement a taxpayer has in an economic activity, typically requiring over 500 hours of involvement in a year. It is important for qualifying for non-active deduction benefits, as it impacts the ability to write off losses from non-active ventures.
How can keeping detailed records benefit small business owners regarding tax deductions?
Maintaining accurate records can substantiate claims of material participation, which is critical for offsetting inactive losses against other income. This practice can significantly influence a small business owner's overall tax situation and help reduce tax bills.
List of Sources
- Steinke and Company: Expert Tax Compliance for Passive Activity Loss Limitations
- canadianunderwriter.ca (https://canadianunderwriter.ca/news/industry/feds-tighten-tax-rules-for-small-businesses-and-passive-income-in-budget)
- Material Participation: Understanding Its Role in Passive Loss Deductions
- irs.gov (https://irs.gov/publications/p925)
- portebrown.com (https://portebrown.com/newsblog-archive/material-participation-standard-is-the-key-to-unlocking-llc-tax-losses)
- Special Allowance for Rental Real Estate: A Key Exception to Passive Loss Rules
- Passive Activity Loss Rules and Limitations (https://therealestatecpa.com/blog/passive-activity-loss-rules-and-limitations)
- Passive Activity Loss Limits (https://wcginc.com/kb-rental-property/passive-activity-loss-limits)
- freshbooks.com (https://freshbooks.com/glossary/tax/pal-rules?srsltid=AfmBOoqtIBXAcVX-rNE-qlMzXJAqJQ5g7v3i5nXkwGxeVUZ2m6DjTspv)
- vintti.com (https://vintti.com/blog/form-8582-passive-activity-loss-limitations)
- empirelearning.com (https://empirelearning.com/edge/passive-activity-loss-rules-demystified-a-simple-explainer-for-real-estate-agents)
- Exceptions to Passive Activity Loss Rules: What You Need to Know
- Passive Activity Loss Rules and Limitations (https://therealestatecpa.com/blog/passive-activity-loss-rules-and-limitations)
- thetaxadviser.com (https://thetaxadviser.com/issues/2014/jul/skarbnik-july2014)
- irs.gov (https://irs.gov/publications/p925)
- Passive Activity Loss Limits (https://wcginc.com/kb-rental-property/passive-activity-loss-limits)
- aprio.com (https://aprio.com/mastering-passive-activity-losses-maximizing-tax-savings-ins-article-tax)
- Carrying Over Passive Losses: Strategies for Future Tax Years
- Maximize Your Tax Benefits: Passive Loss Carryover And What It Means For You (https://goodegginvestments.com/blog/passive-loss-carryover)
- taxlawcanada.com (https://taxlawcanada.com/how-to-use-loss-carryovers-to-reduce-your-taxable-canadian-income)
- At-Risk Rule for Passive Losses: Navigating the Limitations
- irs.gov (https://irs.gov/publications/p925)
- answerconnect.cch.com (https://answerconnect.cch.com/topic/8db854d27d47100089c30050568873fd02/at-risk-limitations-on-loss-deductions)
- upcounsel.com (https://upcounsel.com/form-6198)
- Minimizing Passive Loss Limitations: Legal Strategies for Taxpayers
- smallbusinessaccountants.ca (https://smallbusinessaccountants.ca/2024-year-end-tax-tips-and-strategies-for-business-owners)