Introduction
If you're a rental property owner, understanding the ins and outs of the Qualified Business Income (QBI) deduction can really give you an edge when it comes to your taxes. In this article, we’re diving into ten key insights that shine a light on the benefits, eligibility criteria, and some smart strategies for making the most of the QBI deduction. As tax laws change, you might be wondering: how can you ensure you’re maximizing your savings while keeping up with all the compliance details? Let’s explore these insights together and see what opportunities might be waiting to boost your financial game!
Steinke and Company: Your Partner in Understanding the QBI Deduction
At Steinke and Company, we’re all about helping small and micro enterprises, especially in rural America, tackle the tricky world of tax deductions. We’ve got a special focus on the QBI deduction, and our dedicated team is here to craft strategies that help landlords make the most of their income while staying on the right side of the latest regulations.
So, what’s new with the QBI allowance for 2026? Well, the phase-out ranges have widened! Now, they’re set at $200,000 to $275,000 for single filers and $400,000 to $550,000 for those married filing jointly. Plus, there’s a deduction for anyone with at least $1,000 in QBI. This is fantastic news for smaller businesses! For instance, property owners can now confidently claim up to 20% of their eligible business income thanks to the new regulations, leading to some serious tax savings. Just imagine - if a business owner has $200,000 in QBI, they could see a whopping $40,000 reduction in taxable income. That’s a game changer for landlords!
To really make the most of the deduction and avoid those pesky underpayment penalties, we recommend keeping your records organized for at least three years. It’s also crucial to ensure that your leasing activities qualify as a trade or business under IRS guidelines to benefit from the deduction. This means logging at least 250 hours each year, which is totally doable with some proactive management and thorough documentation. And don’t forget about safe harbor regulations - they can really help you avoid underpayment penalties, making it easier for landholders to manage their tax responsibilities. Our approach combines precise accounting with strategic coaching, making us the perfect partner for anyone looking to optimize their financial outcomes. As tax experts often say, the QBI benefit is one of the best tax incentives out there for small business operators, and with our expertise, you can navigate its complexities with confidence!

Eligibility Criteria for the QBI Deduction: Who Qualifies?
If you're a landlord looking to take advantage of the QBI deduction, there are some IRS guidelines you need to keep in mind. First off, your rental property must qualify as part of a trade or business to be eligible for the QBI deduction. Plus, your income needs to be below certain thresholds - think $50,000 to $75,000 for single filers and $100,000 to $150,000 for married couples filing jointly. And yes, those numbers get adjusted for inflation each year, so be aware!
Now, here’s where it gets a bit more hands-on: you’ll need to demonstrate material participation. But that’s not all! You also have to engage in the rental operations. What does that mean? Well, typically, you’re looking at at least 250 hours of work each year. This could include everything from:
- Negotiating leases
- Maintaining the real estate itself
To make sure you’re eligible for that sweet tax benefit, it’s super important to keep accurate records. Jot down the hours you work, the services you provide, and the dates you do it all. Trust me, staying organized will pay off!

Understanding the 250-Hour Rule for Rental Properties
If you're a rental owner looking to take advantage of the QBI deduction, here's the scoop: you need to clock in at least 250 hours each year. What does that mean? Well, it covers a bunch of activities like:
- Advertising your property
- Negotiating leases
- Collecting rent
- Managing everything that comes with being a landlord
Now, documentation is super important. Why? Because it backs up your claims for the deduction. Evidence that having not only proves you're eligible but also boosts the credibility of your rental business.
So, how can you keep track? Simple! You can jot down your hours by recording tasks you’ve completed, like chatting with tenants or handling maintenance issues.
But here’s the kicker: if you don’t hit that threshold, you might miss out on the QBI deduction altogether. That’s why being diligent about record keeping is essential. So, grab a notebook or an app, and start tracking those hours - it could really pay off!

Safe Harbor Provisions: Protecting Your Rental Real Estate Income
Safe harbor provisions are a real game-changer for landlords looking to snag the QBI benefit without having to meet that pesky 250-hour requirement. As long as they check off certain boxes, they can qualify. If the leasing activity counts as a trade or business and the landlord keeps accurate records, they might just be in the clear for that deduction. This provision not only gives peace of mind but also makes for many landlords.
Take Sarah, for example. She’s a dedicated single-family landlord who cleverly combines her two properties into one real estate venture. This smart move simplifies the maze, letting her focus on her investments while enjoying the benefits. Did you know that around 30% of leaseholders are already taking advantage of these provisions? They’re recognizing the potential for greater profits through the QBI allowance.
As Candice Reeves, a Content Marketing Manager, puts it, 'This 'safe harbor' provides a definitive checklist; if you meet the criteria, your leasing enterprise is automatically regarded as a rental property for tax purposes.' So, if you’re a landlord, why not see if you qualify? It could make a big difference in your bottom line!

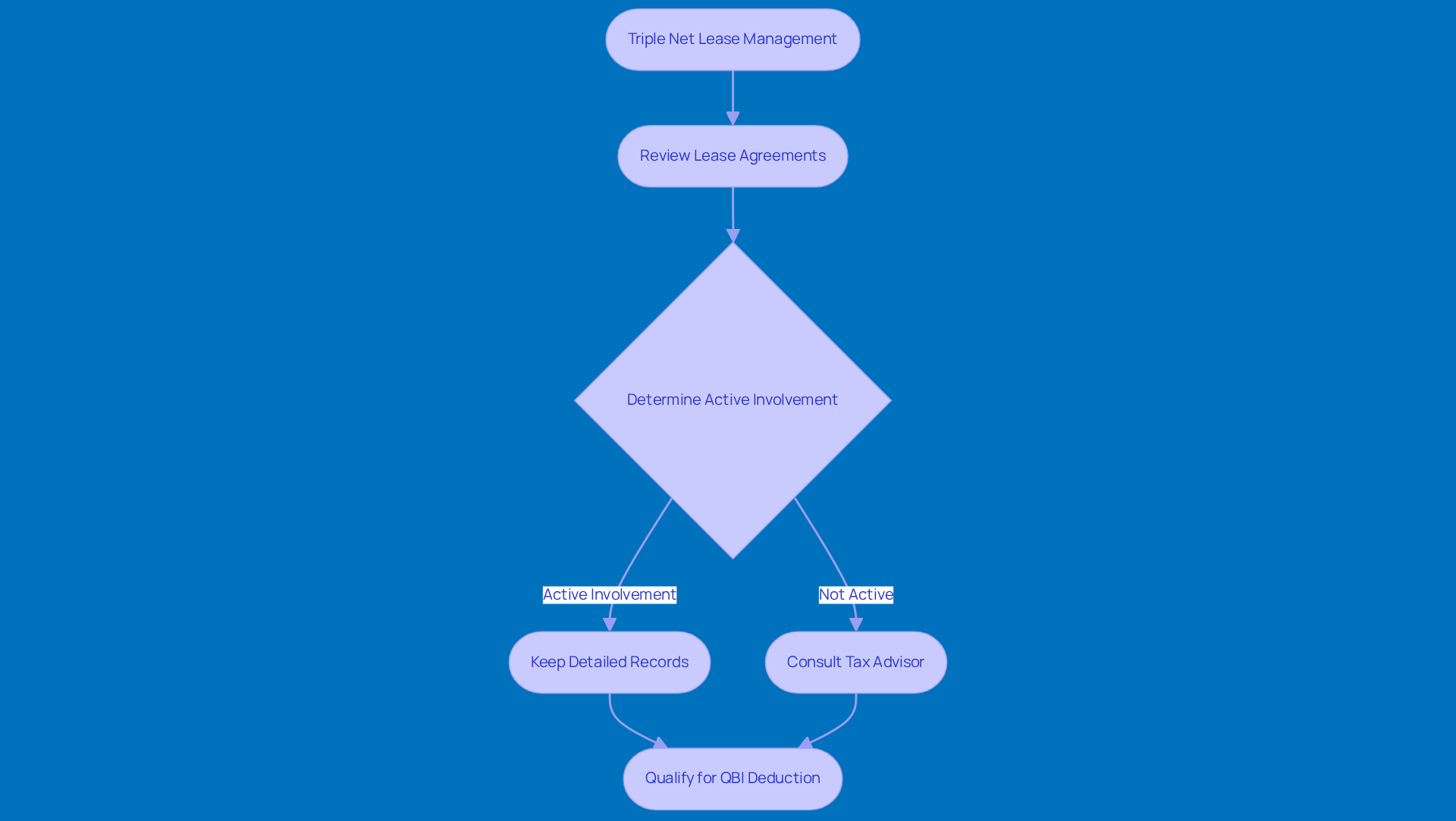
Triple Net Leases and Their Effect on QBI Eligibility
Triple net leases can be a bit of a puzzle, can't they? When tenants take on financial responsibilities, it can complicate matters significantly regarding the eligibility. Usually, earnings from these leases are classified as passive income, which often results in missing the deduction unless the leasing activity is recognized as a trade or business. To get in on that benefit, owners need to show they’re actively engaged. This could mean keeping separate books and records and putting in at least 250 hours of rental services each year.
Tax pros really stress the need to dig into those lease agreements. A well-negotiated net lease can bring some nice benefits, but it takes careful planning to make sure all financial responsibilities fit into the tenant's business strategy. One expert even said, "Review your activities with your tax advisor before assuming that your enterprise with tenants wouldn’t qualify for Section 199A treatment." Wise advice, right?
Now, here’s something to keep in mind: the IRS has made it clear that just because you have assets under management doesn’t mean you automatically qualify for the deduction. Landlords need to actively manage their properties and maintain detailed records to substantiate their claims. Consulting a tax professional can really help navigate these tricky waters and make the most of potential benefits, especially with all the complexities involved. Plus, it’s important to know that the deduction has limits. For example, a married couple with a QBI of $400,000 and taxable income of $300,000 might see their allowance capped at $60,000. Understanding these little details is key for landlords looking to effectively plan their tax strategies, particularly regarding the QBI deduction.

Consult a Tax Advisor: Navigating QBI Deduction Complexities
Navigating the ins and outs of the QBI deduction can feel like a maze for rental asset holders, right? That’s why teaming up with a qualified tax advisor is a smart move. These pros don’t just break down complex regulations; they also make sure you meet all the eligibility criteria, helping you snag the maximum benefits possible.
For instance, many real estate owners who often report significant savings - sometimes even tens of thousands of dollars each year! How great would that be? This proactive approach not only eases the stress of tax season but also boosts your confidence in managing your finances. It lets you focus on what really matters: your investments, not the paperwork.
By tapping into the expertise of tax specialists, folks with rental properties can really streamline their rental property claims and enhance their overall tax strategy. So, why not consider reaching out to a tax professional? It could be a game changer for your financial journey!

Debunking Myths: Common Misconceptions About the QBI Deduction
There are quite a few myths floating around about the QBI deduction that can really mislead owners of leased spaces. One common misconception is that all rental earnings automatically qualify for this allowance. Not quite! Only income from assets that are categorized as a trade or business is eligible. So, just leasing out a unit doesn’t mean you get to enjoy this tax benefit right away.
Another thing people often think is that the QBI deduction is only for high-income earners. But here’s the good news: many property owners can actually take advantage of the deduction, regardless of their income level, as long as they meet the necessary criteria. Understanding these details is super important for property owners and staying in line with IRS regulations.
For instance, if you want to qualify under the 250-hour rule, your leasing activities need to involve a significant amount of engagement-specifically, at least 250 hours of leasing services each year. Plus, rental real estate activities can qualify as a trade or business for the purposes of the QBI deduction if they meet one of three conditions:
- They qualify as a Sec. 162 trade or business.
- You’re renting to specific related parties.
- You’re following the proposed safe harbor requirements related to the QBI deduction.
This really highlights the importance of record keeping to back up your claims and actively managing your rental activities to secure the benefit. And let’s not forget, the permanent status of the QBI deduction means you can plan your taxes with confidence for the long haul. So, it’s crucial for real estate holders to stay informed about these provisions!

Tax Planning Strategies to Maximize Your QBI Deduction
If you're a real estate owner looking to make the most of your QBI deduction, there are some smart strategies you might want to consider. One great approach is to aggregate your rental units. This can help you meet the 250-hour requirement needed for the QBI deduction. For instance, if you manage three duplexes, you can combine them into one property. This not only simplifies compliance but also boosts your chances of qualifying for the benefit.
Another key tactic is tax timing. By delaying income or speeding up your expenses, you can potentially keep your income below those phase-out limits. Plus, keeping detailed records is a must. Make sure to jot down the hours you work, the dates, and what services you performed. These records are crucial for backing up your claims if you ever face an audit.
Don’t forget to chat regularly with tax experts! They can provide valuable insights into the ever-changing tax landscape and your unique situation, helping you stay compliant while maximizing your deductions. Interestingly, statistics show that many property owners who use aggregation strategies see better eligibility for the QBI deduction. This really highlights how important planning is in this area. So, why not take a moment to reflect on your own tax strategies? You might just find a way to improve your benefits!

Record Keeping Essentials for QBI Deduction Claims
Keeping precise and thorough records is crucial for landlords seeking to claim the QBI deduction. You’ll want to document income generated and expenses incurred. It’s a good idea to carefully note all your leasing activities, like maintenance, repairs, and any chats with your tenants.
Did you know that many landlords struggle with keeping up with their records? This can really hold them back from snagging those tax benefits. But don’t worry! Using record-keeping software can make this whole process a breeze, ensuring you have all the necessary documents ready when tax season rolls around.
Tax consultants often say that good record-keeping not only supports your claims for the QBI deduction but also helps you manage your finances better overall. This way, you can really maximize your tax savings! For instance, if you keep a close eye on your rental activities, you can easily show that you meet the 250-hour rule, which is key to qualifying for the QBI deduction.
So, by prioritizing record-keeping, you can tackle the complexities of tax preparation and grab the deductions you deserve!

Key Takeaways: Essential Facts About the QBI Deduction
Hey there! Have you heard about the QBI deduction? It’s a fantastic opportunity for qualifying real estate investors to take advantage of the tax deduction, allowing them to subtract up to 20% of their qualified business income, which can really boost your tax efficiency. However, to qualify for the deduction, you need to meet specific criteria, including income limits and being actively involved in your rental activities.
One key thing to keep in mind is the 250-hour rule. This means you need to show that you’re significantly engaged in managing your properties to claim the benefit. Don’t worry, though - there are safe harbor provisions that can make compliance a bit easier for you.
Starting in 2026, the safe harbor provisions will open up even more chances for landlords to qualify, which could really enhance your after-tax cash flow. Plus, reorganizing your leasing activities can help you meet those safe harbor criteria, making it easier to qualify for the deduction.
It’s a smart move to consult a tax advisor to help you navigate the ins and outs of the QBI benefit. They can help you maximize your deductions effectively. And don’t forget about keeping accurate records! This is super important as it backs up your claims and ensures you’re in line with IRS regulations. By getting a handle on these essential facts, you can leverage the QBI deduction to improve your overall financial health. So, what are you waiting for? Let’s make the most of those tax benefits!

Conclusion
Understanding the Qualified Business Income (QBI) deduction is super important for rental property owners who want to make the most of their tax strategies. This deduction can really help lower taxable income, giving landlords a nice financial boost if they meet the eligibility criteria. By getting involved in their rental activities and keeping their records organized, property owners can fully tap into this tax incentive, making it a key tool for improving their financial health.
So, what’s the deal with the 250-hour rule? Well, it means landlords need to show they’re significantly involved in their rental operations to qualify for the deduction. Plus, there are safe harbor provisions that offer a simpler way to get eligible, letting landlords enjoy the QBI deduction without those strict hour requirements. And hey, chatting with a tax advisor can really help clear up any confusion, making sure property owners navigate the rules smoothly and maximize their savings.
In wrapping this up, leveraging the QBI deduction isn’t just about knowing tax laws; it’s about planning ahead and getting involved in rental activities. By staying in the loop about eligibility requirements, keeping detailed records, and seeking expert advice, rental property owners can snag some serious tax savings. Embracing these strategies not only boosts financial outcomes but also helps build confidence in managing rental investments. So, why not take a step today to explore how the QBI deduction can work for you?
Frequently Asked Questions
What is the QBI deduction and how does it benefit landlords?
The QBI (Qualified Business Income) deduction allows landlords to claim up to 20% of their eligible business income, leading to significant tax savings. For example, a business owner with $200,000 in QBI could see a $40,000 reduction in taxable income.
What are the new phase-out ranges for the QBI deduction in 2026?
The phase-out ranges for the QBI deduction in 2026 are set at $200,000 to $275,000 for single filers and $400,000 to $550,000 for those married filing jointly. Additionally, there is a new minimum benefit of $400 for anyone with at least $1,000 in QBI.
What are the eligibility criteria for landlords to qualify for the QBI deduction?
To qualify for the QBI deduction, landlords must have their rental property classified as part of a trade or business, and their taxable income must be below certain thresholds: $50,000 to $75,000 for single filers and $100,000 to $150,000 for married couples filing jointly.
What is the 250-hour rule for rental properties?
The 250-hour rule requires landlords to perform at least 250 hours of rental services each year to qualify for the QBI deduction. Activities that count towards this include advertising the property, negotiating leases, collecting rent, and managing the property.
How should landlords keep track of their rental service hours?
Landlords should keep detailed records of the hours worked on rental services, including the tasks completed and the dates. This documentation is crucial to support their claims for the QBI deduction and enhance the credibility of their rental business.
What are the implications of not meeting the 250-hour requirement?
If landlords do not meet the 250-hour requirement for rental services, they may be ineligible for the QBI deduction, which could result in missing out on potential tax benefits.
How can landlords avoid underpayment penalties related to the QBI deduction?
Landlords can avoid underpayment penalties by keeping organized records for at least three years, ensuring their leasing activities qualify as a trade or business, and making estimated tax payments in accordance with safe harbor regulations.
List of Sources
- Steinke and Company: Your Partner in Understanding the QBI Deduction
- troutcpa.com (https://troutcpa.com/blog/navigating-the-qualified-business-income-qbi-deduction-for-real-estate-investors)
- QBI Deduction for Rental Property: Does Rental Income Qualify? (https://baselane.com/resources/qbi-deduction-rental-property)
- QBI Deduction 2026: Complete Section 199A Guide (https://sdocpa.com/qualified-business-income-deduction-guide)
- mjtassociates.com (https://mjtassociates.com/maximizing-business-profits-through-strategic-tax-planning-strategies-tips-and-case-studies)
- Eligibility Criteria for the QBI Deduction: Who Qualifies?
- Does Your Rental Real Estate Qualify for the 20% QBI Deduction? - Anders (https://anderscpa.com/learn/blog/rental-real-estate-qualify-for-qbi-deduction)
- duanemorris.com (https://duanemorris.com/articles/do_you_qualify_new_20_percent_qualified_business_income_deduction_0520.html)
- Qualified business income deduction | Internal Revenue Service (https://irs.gov/newsroom/qualified-business-income-deduction)
- IRS Finalizes Section 199A Safe Harbor for Rental Real Estate; Triple Net Leases Excluded (https://csglaw.com/newsroom/irs-finalizes-section-199a-safe-harbor-for-rental-real-estate-triple-net-leases-excluded)
- IRS finalizes safe harbor to allow rental real estate to qualify as a business for qualified business income deduction | Internal Revenue Service (https://irs.gov/newsroom/irs-finalizes-safe-harbor-to-allow-rental-real-estate-to-qualify-as-a-business-for-qualified-business-income-deduction)
- Understanding the 250-Hour Rule for Rental Properties
- Does Your Rental Real Estate Qualify for the 20% QBI Deduction? - Anders (https://anderscpa.com/learn/blog/rental-real-estate-qualify-for-qbi-deduction)
- IRS Finalizes Section 199A Safe Harbor for Rental Real Estate; Triple Net Leases Excluded (https://csglaw.com/newsroom/irs-finalizes-section-199a-safe-harbor-for-rental-real-estate-triple-net-leases-excluded)
- IRS finalizes safe harbor to allow rental real estate to qualify as a business for qualified business income deduction | Internal Revenue Service (https://irs.gov/newsroom/irs-finalizes-safe-harbor-to-allow-rental-real-estate-to-qualify-as-a-business-for-qualified-business-income-deduction)
- What the Big Beautiful Bill Means for Short-Term Rental Owners (https://airdna.co/blog/big-beautiful-bill-short-term-rentals)
- Safe Harbor Provisions: Protecting Your Rental Real Estate Income
- IRS finalizes safe harbor to allow rental real estate to qualify as a business for qualified business income deduction | Internal Revenue Service (https://irs.gov/newsroom/irs-finalizes-safe-harbor-to-allow-rental-real-estate-to-qualify-as-a-business-for-qualified-business-income-deduction)
- IRS Finalizes Section 199A Safe Harbor for Rental Real Estate; Triple Net Leases Excluded (https://csglaw.com/newsroom/irs-finalizes-section-199a-safe-harbor-for-rental-real-estate-triple-net-leases-excluded)
- QBI Safe Harbor for Rental Real Estate: IRS 199A Rules 2026 (https://baselane.com/resources/qbi-safe-harbor-rental-real-estate)
- Safe Harbor Clarifies QBI Rentals | Drake Software (https://blog.drakesoftware.com/tax-news/safe-harbor-clarifies-qbi-deduction-for-some-rental-properties)
- Triple Net Leases and Their Effect on QBI Eligibility
- QBI Deduction Guidance Provided by IRS in the Nick of Time (https://accountants.sva.com/tax-ealerts/irs-provides-qbi-deduction-guidance-in-the-nick-of-time)
- Section 199A and the Trade-or-Business Hurdle (https://claconnect.com/en/resources/blogs/real-estate/section-199a-and-the-trade-or-business-hurdle)
- Understanding the Tax Benefits of Net Lease Properties - Blog - Brevitas (https://brevitas.com/blog/understanding-the-tax-benefits-of-net-lease-properties)
- Triple Net Leases and Section 199A: Do They Qualify for the Deduction? (https://kahnlitwin.com/blogs/tax-blog/do-triple-net-leases-qualify-for-the-section-199a-safe-harbor)
- Consult a Tax Advisor: Navigating QBI Deduction Complexities
- QBI Deduction: New 2026 Changes - EFPR (https://efpradvisory.com/news/article-publication/business-services/qbi-deduction-new-2026-changes)
- instead.com (https://instead.com/resources/blog/qbi-deduction-becomes-permanent-saves-pass-through-entities)
- thetaxadviser.com (https://thetaxadviser.com/issues/2025/dec/practical-tax-advice-for-businesses-as-a-result-of-the-obbba)
- Year-End Tax Planning Tips for Businesses and Their Owners | Law Bulletins | Taft Law (https://taftlaw.com/news-events/law-bulletins/year-end-tax-planning-tips-for-businesses-and-their-owners)
- Debunking Myths: Common Misconceptions About the QBI Deduction
- Big Beautiful Bill Details Boston, MA Business Owners Might Have Missed (https://baincadvisory.com/big-beautiful-bill-details-boston-ma-business-owners-might-have-missed)
- Does Your Rental Real Estate Qualify for the 20% QBI Deduction? - Anders (https://anderscpa.com/learn/blog/rental-real-estate-qualify-for-qbi-deduction)
- Small Business Tax Planning 2026: Why the QBI Deduction End Could Save You Money (If You Plan Right) (https://josestaxservice.com/small-business-tax-planning-2026-why-the-qbi-deduction-end-could-save-you-money-if-you-plan-right)
- The QBI deduction for rental real estate activity - Journal of Accountancy (https://journalofaccountancy.com/issues/2019/aug/qbi-deduction-for-rental-real-estate)
- Safe Harbor Clarifies QBI Rentals | Drake Software (https://blog.drakesoftware.com/tax-news/safe-harbor-clarifies-qbi-deduction-for-some-rental-properties)
- Tax Planning Strategies to Maximize Your QBI Deduction
- Is Your Rental Real Estate a Business? (https://criadv.com/insight/rental-real-estate-qualified-business-income)
- QBI Deduction for Rental Property: Does Rental Income Qualify? (https://baselane.com/resources/qbi-deduction-rental-property)
- troutcpa.com (https://troutcpa.com/blog/navigating-the-qualified-business-income-qbi-deduction-for-real-estate-investors)
- taxplaniq.com (https://taxplaniq.com/blog/maximizing-your-tax-savings-with-the-qualified-business-income-deduction)
- 2026 OBBBA Tax Changes for Businesses: Key Credits, QBI, and… (https://kahnlitwin.com/blogs/tax-blog/what-the-obbba-means-for-your-business-in-2026)
- Record Keeping Essentials for QBI Deduction Claims
- duanemorris.com (https://duanemorris.com/articles/do_you_qualify_new_20_percent_qualified_business_income_deduction_0520.html)
- instead.com (https://instead.com/resources/blog/qbi-deduction-becomes-permanent-saves-pass-through-entities)
- Spring Cleaning: What Rental Property Documents to Keep, What to Toss, and When (https://reihub.net/resources/rental-property-document-retention)
- Safe harbor allows QBI deduction for rental real estate businesses - Journal of Accountancy (https://journalofaccountancy.com/news/2019/sep/rental-real-estate-safe-harbor-qbi-deduction-201922135)
- Small Business Tax Planning 2026: Why the QBI Deduction End Could Save You Money (If You Plan Right) (https://josestaxservice.com/small-business-tax-planning-2026-why-the-qbi-deduction-end-could-save-you-money-if-you-plan-right)
- Key Takeaways: Essential Facts About the QBI Deduction
- 2026 OBBBA Tax Changes for Businesses: Key Credits, QBI, and… (https://kahnlitwin.com/blogs/tax-blog/what-the-obbba-means-for-your-business-in-2026)
- Is Your Rental Real Estate a Business? (https://criadv.com/insight/rental-real-estate-qualified-business-income)
- One Big Beautiful Bill Act - Apartment News Publications (https://aptnewsinc.com/news/one-big-beautiful-bill-act)
- Qualified business income deduction | Internal Revenue Service (https://irs.gov/newsroom/qualified-business-income-deduction)
- What the Big Beautiful Bill Means for Short-Term Rental Owners (https://airdna.co/blog/big-beautiful-bill-short-term-rentals)